德润正明

二氧化碳回收系统 | 脱氧制备 | 高浓稀释系统 | 自动化控制

二氧化碳汽化器的结构选择及使用(三)

发表时间:2025-09-30 17:24

今天德润正明的小编和大家分享二氧化碳汽化器的结构选择及使用:

二氧化碳汽化器的结构选择及使用

陈如意

(安阳化学工业集团有限责任公司,河南安阳455133)

3 二氧化碳汽化器工作原理

3.1 工艺原理

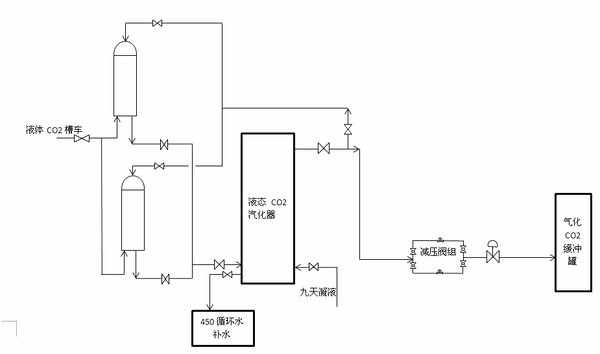
二氧化碳汽化器主要由换热管及外壳两部分组成,采用蒸汽冷凝液作为热源,热的蒸汽冷凝液充满盘管与外壳空隙,加热换热管内的二氧化碳,换热管内液体二氧化碳通过加热汽化为气体二氧化碳。

3.2 工艺流程

外购液体二氧化碳自罐车卸入液体二氧化碳储灌中。液体二氧化碳储罐出来的流量为2t/h(开车时为 5.9t/h)压力为 2.2MPa、温度-20℃的液体二氧化碳,经自调阀调节后进入汽化器换热管内,汽化器内接受来自生产装置的蒸汽凝液与其换热,凝液压力 1.0MPa、温度 80-90℃。二氧化碳温度升高后汽化压力为 2.2MPa 先经过一级减压后压力降至0.6MPa,再经过二级减压后降至 3--5KPa,最后气体二氧化碳通过管道送至二氧化碳气柜供气化炉使用。凝液经过汽化器后温度降至 40℃左右,回到凝液回收总管进行回收利用。在操作过程中汽化器内部凝液将整个列管淹没,属于满液位操作。

液体二氧化碳汽化流程

930-1.png

4 二氧化碳汽化器使用时泄漏原因分析及采取措施

二氧化碳汽化器在使用一段时间后,发现凝液排放导淋中含有少量的二氧化碳气体,经分析怀疑内部列管存在微量泄漏。为了确认设备是否存在缺陷,我公司对该设备进行了拆检维修,将设备打开后,对各管口进行盲堵,进行打压试漏及着色渗透检查,发现在Φ25 管与汇管连接部位的焊口处出现焊口开裂,其中上层汇管处有 2 处裂纹,下层汇管处1 处裂纹。

经过分析,该列管选用的是304 不锈钢材质,正常情况不需要进行热处理消除应力,但是列管在原始制作过程中,内部列管煨弯不规则,存在角度偏差,煨弯角度不统一,列管在焊接过程中存在焊接应力和煨弯回弹应力,在长周期使用过程中存在应力释放,对焊口强度造成影响。同时汽化器管壳程温差较大,二氧化碳汽化器壳程与管程温差相差130度左右,在开停车期间温差将进一步加大,操作过程中若二氧化碳流量波动较大,冷热相击也会存在焊口开裂现象发生,为此,我们对开裂焊缝进行打磨补焊后,针对二氧化碳汽化器操作使用,制定了防范措施,从工艺操作上进一步优化操作。汽化器投运时,先微开凝液入口阀进行预热暖管,严格控制升温速率和降温速率。凝液控制在40分钟至1小时达到最高液位,液位计显示 40 以上时开始投二氧化碳,阀门开度要微调,杜绝凝液与二氧化碳迅速提量。

经过采取措施后,二氧化碳汽化器运行稳定,未出现过设备泄漏问题,通过对我公司的二氧化碳汽化器运行及维修情况进行总结分析,认为采用可拆卸结构的水浴式汽化器,在保证后续生产装置的连续稳定运行的情况下,解决了常规水浴式的汽化器长期运行有盘管或主管出现缺陷,无法进行维修或维修难度大,只能进行盲堵,影响换热效果的缺陷,保证了设备的长期稳定高效运行。

青岛德润正明自动化设备有限公司可提供从500Kg/h到2000Kg/h产量的整套二氧化碳回收设备与各部分的标准化模块,也可对现有设备进行升级改造满足生产要求。设备确保运行可靠,低维护;高回收率,旺季可出售气体;露点低,口味纯正;进气纯度95%或18小时回收,连续生产时提纯纯度可达到0.1~0.5ppm,淡季生产保证1ppm以下,其中节能模块运用在的液、气相过程中,产生能量转化,节能降耗成果巨大。


首页             关于我们             产品推荐             新闻中心             联系我们
青岛德润正明自动化设备有限公司
电话:13305322233   0532-88722233     邮箱:www.drzm888@163.com      
山东省胶州市胶东青力路4号
登录
登录
其他账号登录:
留言
回到顶部